姊妹节来了!今年有这些精彩内容→
日前,记者从台江县苗学会获悉,2021年台江县乡村振兴·苗族姊妹节民俗文化周”系列活动将于4月24日至4月30日在台江县举行。


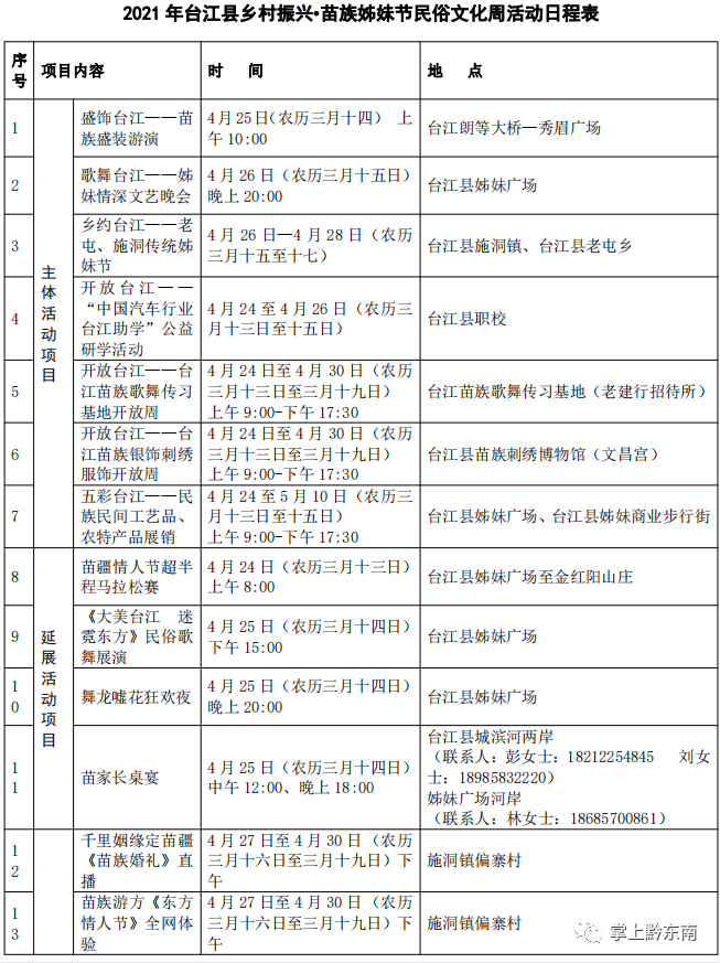
据介绍,此次苗族姊妹节民俗文化周涵盖“苗族盛装游演、姊妹情深文艺晚会、‘中国汽车行业台江助学’公益研学活动、台江苗族歌舞传习基地开放周、台江苗族银饰刺绣服饰开放周、民族民间工艺品和农特产品展销”等系列活动。届时,老屯、施洞节区还将过传统的苗族姊妹节,苗族盛装展演、盛装拦门迎宾、苗族踩鼓歌舞表演、苗家姊妹刺绣剪纸和纺纱织布演示及展销、老庚摸鱼习俗演示、五彩姊妹饭制作、体验姊妹宴、苗族情歌对唱、清水江之夜(篝火晚会)、游方、体验农家乐等活动。



张奎 摄
活动日程表

文化周期间,还将举行“苗疆情人节超半程马拉松赛、《大美台江 迷霓东方》民俗歌舞展演、舞龙嘘花狂欢夜、苗家长桌宴、千里姻缘定苗疆《苗族婚礼》直播、苗族游方《东方情人节》全网体验”等系列商业活动。

曾皎飞 摄

杨晓波 摄

杨嘉浩 摄

张文生 摄

吴江平 摄
苗族姊妹节是贵州省重要的苗族传统节日,发源于台江县施洞镇、老屯乡一带,流行于巴拉河下游和清水江中游沿岸。苗族姊妹节是一个展示苗族爱情的文化节日。节日期间,苗族同胞载歌载舞,通过盛装游演、游方对歌、吃姊妹饭、体育竞技等活动,展示丰富厚重的苗族文化内涵和人类绚丽多姿的活态爱情婚姻历史,被誉为“最古老的东方情人节”、“藏在花蕊里的节日”。2006年,苗族姊妹节被列为第一批国家级非物质文化遗产名录;2011年,苗族姊妹节入选首届CCTV《乡土盛典》最具人气民间节会名单。
掌上黔东南综合整理
来源:台江县苗学会 台江县融媒体中心
上一篇:黔东南制定2021年油茶产业基地建设五定工作表
下一篇:最后一页