什么是自有品牌?有哪些著名的超市自有品牌?
自有品牌,最早由英国的玛尔科公司首创,在中国广为人知的定义是由英文Private Brand(业内简称PB)翻译而来。行业内,对于自有品牌的简称有很多,早期很多人将自有品牌定义为Private Label(自有标签产品,简称PL)。现如今,国外学者认为“Private Label”越来越不被消费者使用或应用。例如,在声明“Kirkland”是Costco的自有品牌(Private Label)的场合,消费者更可能会说:“Kirkland”是一个非常好的品牌(Brand),似乎只有在Costco才能找到。
纵观自有品牌发展历史,从销售份额占比来讲,欧美远比中国高,欧洲的市场份额在36%左右,美国18%,而中国仅仅为2.8%。
中国自有品牌的发展南方好于北方,沿海优于内陆。因此,怎么样把欧美先进的理论运用到中国,如何将南方和沿海地区成功的经验传授给其他地区,共同把自有品牌做大做强,“成就自有品牌”这是中国自有品牌人共同的目标。
自有品牌专业委员会(PLSC)
2012年7月16日,经上海市政府批准成立上海市品牌授权经营企业协会,专注于推进授权经营市场发展。2012年底,正值第三届全球自有品牌产品亚洲展(以下简称PLF)结束,上海市商务委对PLF给予很大的关注与支持,提议上海市品牌授权经营企业协会主要业务是推进自有品牌在中国乃至亚太地区发展,并于2013年9月成立自有品牌专业委员会(以下简称PLSC)。
PLSC成立之后,始终牢记“成就自有品牌”的使命,倡导零售企业通过搜集、整理、分析消费者对某类商品需求特征的信息,提出适合零售企业需要的新产品功能、价格、包装、规格、造型等全方面的开发设计要求,同时设计并注册零售商品牌logo,选择自建工厂或者授权给合适的生产企业进行开发和生产,直接面向目标消费群体推广销售。
零售企业都有属于自己的特殊消费群体,零售企业之间商品同质化比较强、可洽谈的利润空间有限,部分消费者的需求无法满足。所以,零售企业为了差异化的商品策略和追求利润最大化,需要对这些需求进行整理和分析,全程参与产品选择、包装设计、品控管理各个环节,推出属于零售企业自己品牌的商品,差异化的满足顾客不断变化的需求,进而实现利润最大化。
从制造商的角度来说,自有品牌是其降低企业综合成本,拓宽产品渠道的一种方式。制造企业以自有品牌的合作模式和零售企业共同研发、生产自有品牌,填补其富余的生产能力,分摊企业的综合成本,提高企业的经营业绩,同时提高企业自身包括包装设计、产品研发、价格策略、食品安全管理等各方面在内的能力。制造企业和零售商合作自有品牌可以节约广告费等费用,而且通过协商包材数量、起订数量、包材等合作细节,大大降低了企业经济成本和财务风险,将人力物力投入到提高产品品质上,推出更多“质优价美”的好产品。
因此,PLSC提出了新的自有品牌概念——即自有品牌是零供双方将消费者需求从意识形态转化成可售商品的过程。
自有品牌运营方式
委托加工:零售企业将品牌授权给制造企业,委托制造企业生产产品,通过零售企业销售给客户端;
自建工厂:零售企业自建工厂生产产品,直接销售给客户端;
一件代发:电商平台将品牌授权给制造企业,委托制造企业生产产品,通过平台进行售卖,由制造企业一件代发;
个人品牌:打造个人品牌及产品,通过线上平台直播、微商等渠道直接销售给客户端。
让我们共同努力,打造自有品牌,为品质生活代言。
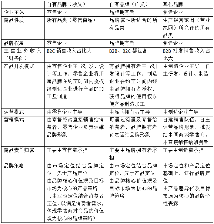
附自有品牌和厂牌对比表:
零售巨头核心自有品牌
COSTCO好市多:Kirkland科克兰
推荐单品:洗衣液/培根/蛋黄酱/电池/有机鸡汤
Kirkland诞生于1995年,美国第三大零售商Costco超市的自有品牌,凭借其优质、量贩、高性价比的品牌形象,如今已经妥妥地坐上了全美健康品牌销量第一的王座。从食品、维他命、眼镜、服饰、家具、清洁用品到纸类用品,产品线应有尽有。
Walmart沃尔玛:GreatValue惠宜
惠宜在中国的商品数量已超过600种,覆盖了糕点、饼干、大米、面粉、食用油、液体奶、果汁、纯净水、调味酱料、啤酒、白酒、冷藏面、坚果、凉果、肉干、冷藏冷冻食品等众多商品品类,现已开始向鲜食、快速消费品等品类拓展。惠宜品牌商品的价格要比卖场内同等品质的商品低大约15%。
Carrefour家乐福:家优鲜
推荐单品:家优鲜澳洲安格斯牛肉、家优鲜苹果和库尔勒香梨。
家优鲜是家乐福打造的可追溯农产品品牌,目前有9个SKU,包括8个水果类,如苹果、柚子、香梨等和1个牛肉类,家优鲜未来新增的SKU主要集中在两类,一类是蔬菜,包括土豆、生姜、大蒜等;另一类是杂粮,如小米、绿豆、红豆等。
大润发:大拇指
大拇指品牌以诉求市场最低价的日化用品为主,品项有近2000种,比领导品牌便宜六成,若和卖场内同等级最低价产品相较,也便宜一成。
AEON永旺:TOPVALU特慧优
1974年,AEON创建自有品牌TOPVALU,2012年3月9日,TOPVALU进入中国,2015年9月,TOPVALU与1000多种商品,涵盖食品、服装、家居用品等生活各方面。
METRO麦德龙:AKA宜客
AKA宜客是麦德龙入门级自有品牌,具有很高的性价比,旗下共有约400种食品类和300种非食品类基础产品,可满足客户经营的日常所需。
从目前自有品牌发展的趋势来看,可以得出以下几点结论:
头部企业及供应链管理能力强的地方龙头和中小企业未来发展自有品牌的愿意强烈。
线上巨头是未来五年自有品牌发展的重要推手,例如现在做的比较成功的网易严选,其国内首创的ODM(原始设计制造商)模式对同业影响深远,有力促进自有品牌的发展。
未来五年中国自有品牌的发展与国外的一个显著差别是销售渠道的占比不同,未来五年中国自有品牌的增量突破口一定在线上(重点突破口是移动互联网),例如去年双十一京东的超级商品。
未来中国自有品牌能打败大品牌的一定是基于ODM(原始设计制造商)模式、产品质量可追溯的、不断满足消费者需要的产品,是供给和需求高度衔接的艺术。
未来中国自有品牌发展的核心驱动力是个性化的消费升级,慢慢脱离工业化时代的标准化产品模式,因为零售商更接近消费者,可以将信息资源介入供应链,满足消费者的个性化需求,让更多的消费者能参与到上游的原创设计和需求定制。而这正是线上巨头的优势所在,所以未来五年中高自有品牌的重头戏在线上巨头,特别是线上线下融合的巨头会非常恐怖。
上一篇:百事可乐邀全体贵阳吃货乐享“百食”啦
下一篇:最后一页










贵州历史
贵州历史
贵州历史
QQ公众号关注
新浪微博关注
微信号:dd_gzw
工商网监
常务理事
公安备案
工信部备案
安全联盟
实名认证